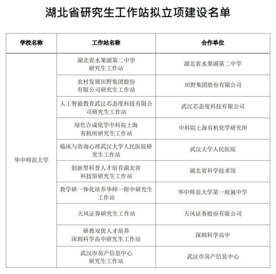
近日,湖北省教育厅公布2021年“湖北省研究生工作站”立项建设名单,我院向宗平老师主持申报的“湖北省水果湖第二中学研究生工作站”名列榜首。
申报“湖北省研究生工作站”旨在搭建我校与企事业单位联合培养、科技创新、社会服务和文化传承创新的优质平台,是全面贯彻和深化落实产教融合政策,促进人才培养供给侧和产业需求侧结构要素的全方位融合、提高学院影响力的重要措施。
近年来,学院紧紧把握专业学位研究生发展契机,创新专业学位研究生培养模式,完善专业学位研究生培养方案,开设实践课程,重视专业学位研究生实践基地的建设,始终把提高研究生培养质量作为重中之重。
从2014年至今,我院共申报成功3个省级研究生工作站(全校共16个)。在建设过程中,学院和设站单位始终致力于探索形成“平台共建、项目共研、资源共享、成果共创、人才共培”的共同体,不断完善工作站的管理制度和体系“顶层设计”。在“协同育人”的大环境下,专业学位研究生通过进站学习实践、培育科研成果,创造工作机会,成为高校与设站单位合作共赢的缩影。
